This post is also available in:
Social leaders collaborate with others to tackle their community’s complex problems. They build alliances to lobby government, conduct research or carry out projects. Sometimes these groups work well together for years. Unfortunately, that is usually not the case. My recommendation for building an effective alliance: using a round table process.
What is an Alliance?
An alliance is a group of people who come together for a common purpose. An alliance can be 2 or more individuals, representing themselves and/or organizations. Alliance members can come from diverse backgrounds, fields and points of view. They share a desire to work towards a specific goal. An alliance can be short or long-term. It depending on its purpose and development.
The Challenge in Building an Alliance
How can an alliance organize its joint effort in a way that respects the autonomy and contribution of every participant? This is an important question, since alliances usually incorporate very different stakeholders who are not bound to each other by hierarchy or employment. Participants are basically passionate volunteers.
Basics of the Round Table Process
I first experienced the round table process as the coach for the Instituto Nueva Escuela (INE). It is the cornerstone of INE’s collaborative decision-making and consensus building in public Montessori schools throughout Puerto Rico. I was so impressed with its results that I adapted it for other groups of social leaders. Now, I am sharing it with you!
The round table process addresses the principal challenges of alliance-building: inspiration and joint action without hierarchy. The round table I am presenting below follows these basic tenets:
- Alliance participants are peers, on equal footing
- Decisions are made through consensus
- Alliance participants are inspired through a shared purpose and commitment to each other
- Collaboration is based on developing a common bond through a shared culture (norms)
The Round Table Process
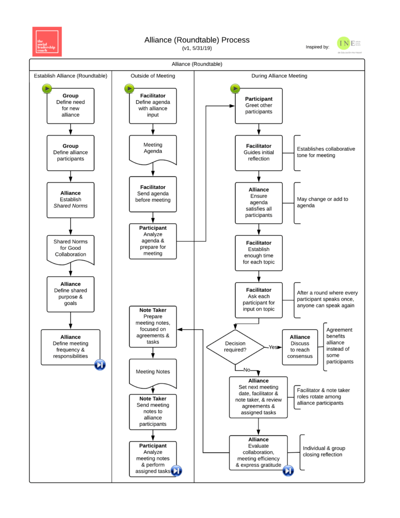
The flowchart below details round table process implementation. It’s divided into 3 parts (columns): the 1st column details the steps to establish the alliance. The 2nd column details what happens between alliance meetings and the 3rd what happens during meetings.
Establish the Alliance
To establish an alliance, first determine the participants. Then. the group meets to determine the shared purpose, the shared norms and logistics (how often to meet and how to share information, etc.).
Before each Alliance Meeting
Before an alliance meeting, the assigned facilitator (this role rotates) sends the draft agenda to all participants. The facilitator also chooses an opening reflection (quote, video, poem, etc.) to set the mood for the upcoming meeting.
During an Alliance Meeting
At the beginning of the meeting, all participants share a bonding social moment. Then the facilitator shares the opening reflection and reviews the agenda with the participants.
For each agenda item that requires a decision, the facilitator leads a round robin of thoughts and then opens the discussion. The group discusses the item to achieve a consensus decision. The assigned note taker (this role also rotates) records the decision and related to-do’s.
At the end of the meeting, the note taker reviews accorded decisions and task list. Then, the group determines the next meeting’s logistics (facilitator, note taker, venue, date). Finally, the facilitator closes the meeting with a round robin evaluation (each participant’s takeaway from the meeting). Click here to see my post on evaluating meetings.
After each Alliance Meeting
After the meeting, the note taker sends the meeting notes to participants. She also follows up with every participant with an assigned to-do to ensure task completion. This step is crucial.

Now you are ready to build your alliance. Remember: the key to the round table success is consistency and commitment. If you and your fellow participants commit to this process, it will work.
Enjoyed this Article?
Please comment and share this article with your network using the social media buttons below. You can also check out other articles in my blog. Don’t forget to subscribe to this site for exclusive offers and content. I respect my subscribers and their privacy. Thanks!



Leave a Reply
Your email is safe with us.